通知公告
外省資訊
關于2021年南京經濟技術開發區企業“貫標”備案、績效評價申報時間是在什么時候?申報流程是怎樣的?想要申報該項目可以直接聯系以下政策指導電話為您解答指導!
免費咨詢熱線電話:15855199550(可加v),0551-65300586,QQ:2885169026
南京經濟技術開發區企業“貫標”備案、績效評價申報時間
一、評價認證工作
績效評價和認證均是對企業知識產權管理體系是否符合規范要求的評定活動。堅持 “企業自愿、政府引導”的原則,開展及時申請績效評價或認證。
1、績效評價
績效評價工作全年受理,省知識產權局對審查通過的企業在6月和12月分兩批下發確認合格通知。
在省知識產權局備案1年(含)以上,經過自我評價認為符合績效評價條件的企業,可填寫省知識產權管理規范績效評價申請書,與申請書中要求提供的材料。將申請書(WORD格式)、附件材料、真實性承諾書(蓋章掃描)電子檔報送至園區科技人才局(知識產權局)指定郵箱。園區科技人才局進行材料初審后,企業將所有資料紙版一式一份和電子版(WORD格式)報送至省發明協會進行進行績效評價。
2、認證
認證工作的程序和具體要求按照國家標準委認可并授權進行國標第三方認證的有關機構的規定進行。完成認證的企業應將證書等材料及時報送至科技人才局。
二、貫標備案工作
參與貫標企業登錄“江蘇省知識產權局項目信息管理系統”,通過注冊獲取賬號和密碼,進入系統并填寫相關資料進行備案,備案分別于4、6、8、10月分四批進行。備案網站月初開放、月底關閉。省知識產權局將對申請備案企業進行審核確認后,下發企業貫標備案通知。
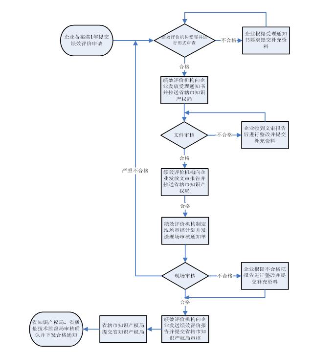
南京經濟技術開發區企業“貫標”備案、績效評價申報流程
一、“貫標”績效評價流程

注:
1.本指南中績效評價機構是指江蘇省發明協會。
2.形式審查和文件審核過程中,江蘇省發明協會分別只發放一次受理通知書和文件審核報告。
3.現場審核不合格的企業根據江蘇省發明協會開出的不合格項報告進行整改并提交補充材料,江蘇省發明協會依據補充材料進行審核但不再去現場。
“貫標”備案操作規程
企業登錄“江蘇省知識產權局項目信息管理系統”,通過注冊獲取賬號和密碼,進入系統并填寫相關資料進行備案,備案分別于4、6、8、10月分四批進行。省知識產權局將對各設區市申請備案企業進行審核確認后,下發企業貫標備案通知。
企業注冊登陸頁面
注意事項:
1. 企業根據實際情況勾選績效評價或認證。
2. 填報內容盡可能充分,如沒有需填0或無。
3. 機構設置及職責、制度建立情況及建設工作方案應與企業實際情況相符,方案具有可操作性。
申報詳情可以免費咨詢臥濤小編為您指導解答!
政策免費指導電話:0551-65300586,15855199550 (微信同號)QQ:2885169026
更多政策詳情點擊:項目申報政策匯總
